启航娱乐城

科学研究
    科研动态
当前位置: 主页 >> 科学研究 >> 科研动态 >> 正文
    The Plant Journal|海南大学王守创团队解析多胺修饰和转运的基因簇影响植物耐盐性的新机制
    2024年10月15日 14:44

土壤盐渍化对农作物的正常生长和产量构成严峻的威胁,也是全球农业可持续发展的主要非生物压力之一。为了适应外界环境的变化,植物合成了种类繁多的代谢物,包括氨基酸等初生代谢物,以及多胺、酚胺、黄酮和脱落酸等次级代谢物。番茄(Solanum lycopersicum)是重要的园艺作物,同时因其丰富的代谢特征,也是研究代谢物与胁迫耐受性机制的理想模式植物。番茄的栽培经历了驯化和改良,导致栽培番茄的遗传多样性和耐盐能力显著下降,因此从进化的角度研究代谢物对番茄耐盐性的影响对作物遗传改良有重要的意义。

undefined 

近日启航娱乐城 王守创团队在The Plant Journal上在线发表了题目为“A gene cluster for polyamine transport and modification improves salt tolerance in tomato“的研究论文,该研究揭示了一个介导多胺修饰和转运的基因簇增强番茄盐胁迫耐受性的机制。

undefined 

1 mGWAS定位到一个介导多胺修饰和转运的基因簇

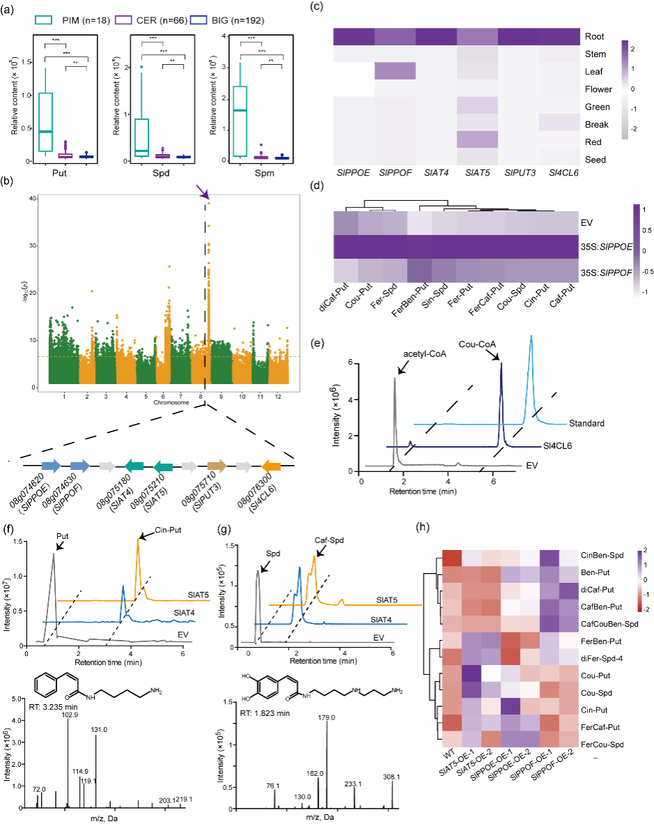
在研究中发现,番茄的自然群体中,醋栗番茄、樱桃番茄和栽培番茄中多胺的含量逐渐降低,通过对276份群体中多胺含量进行mGWAS分析,在8号染色体筛选到可能影响多胺含量的显著位点,该位点包含两个多酚氧化酶(SlPPOE和SlPPOF)、两个酰基转移酶(SlAT4和SlAT5)、一个多胺转运蛋白(SlPUT3)和一个香豆酰辅酶A连接酶Sl4CL6。遗传学和生化实验证实了该基因簇的功能,发现该基因簇负责多胺的修饰和转运。进一步分析表明,该基因簇通过增强多胺修饰物-酚胺的积累,增强了番茄的盐胁迫耐受性。除此之外,该研究还发现多胺转运蛋白SlPUT3通过与H2O2转运蛋白SlPIP2;4互作,调节胞内ROS的水平和胁迫应答基因的表达,进而调节番茄的盐胁迫耐受性。

undefined 

图2. 基因簇增强番茄盐胁迫耐受性的机制模型

海南大学博士后杨洁为该论文的第一作者,王守创教授为该论文的通讯作者,杨君副教授参与了该研究。感谢海南大学吴少英教授在实验材料方面提供的支持和帮助。本研究获得国家重点研发计划、国家自然科学基金和海南省重点研发计划等项目的资助。本团队正在招聘青年教师和博士后(有编制),有意者请邮件联系王老师([email protected]),欢迎加盟。

启航娱乐城(中国)官方网站
  • 通讯地址:海南省三亚市崖州区还金路启航娱乐城(中国)官方网站
  • 办公室电话:0898-31883166
  • 传真:0898-31883115
  • 邮编:572025
  • 学院邮箱:[email protected]
  • 美工支持/中旗网络
  • 海南大学 南繁研究院